What are Microservices ?
Netflix uses them, Google doesn’t. But why? And what even are they?
Welcome to Hello Engineer, your weekly guide to becoming a better software engineer! No fluff - pure engineering insights.
You can also checkout : What is DNS ? The Simplest Explanation
I would like to know what type of content you want in the future. It will help me to create the right content for you. Please fill out this form to let us know
Ever Wondered How Netflix Handles 200+ Million Users ?
Picture this: You’re binge-watching Stranger Things on Netflix. Suddenly, the “Recommended for You” section updates, your watch history syncs, and your payment for the next month processes seamlessly. All of this happens in the background, without a single glitch.
How?
The answer lies in microservices.
But what are microservices? And why do companies like Netflix swear by them, while others like Google stick to monolithic architectures? Let’s dive in.
What are Microservices ?
Imagine you’re building a city. A bustling, thriving city with millions of residents. Now, think of your city’s services:
Water supply
Electricity grid
Public transportation
Healthcare
Each of these services operates independently. If the water supply goes down, the electricity grid keeps running. If public transportation halts, hospitals still function.
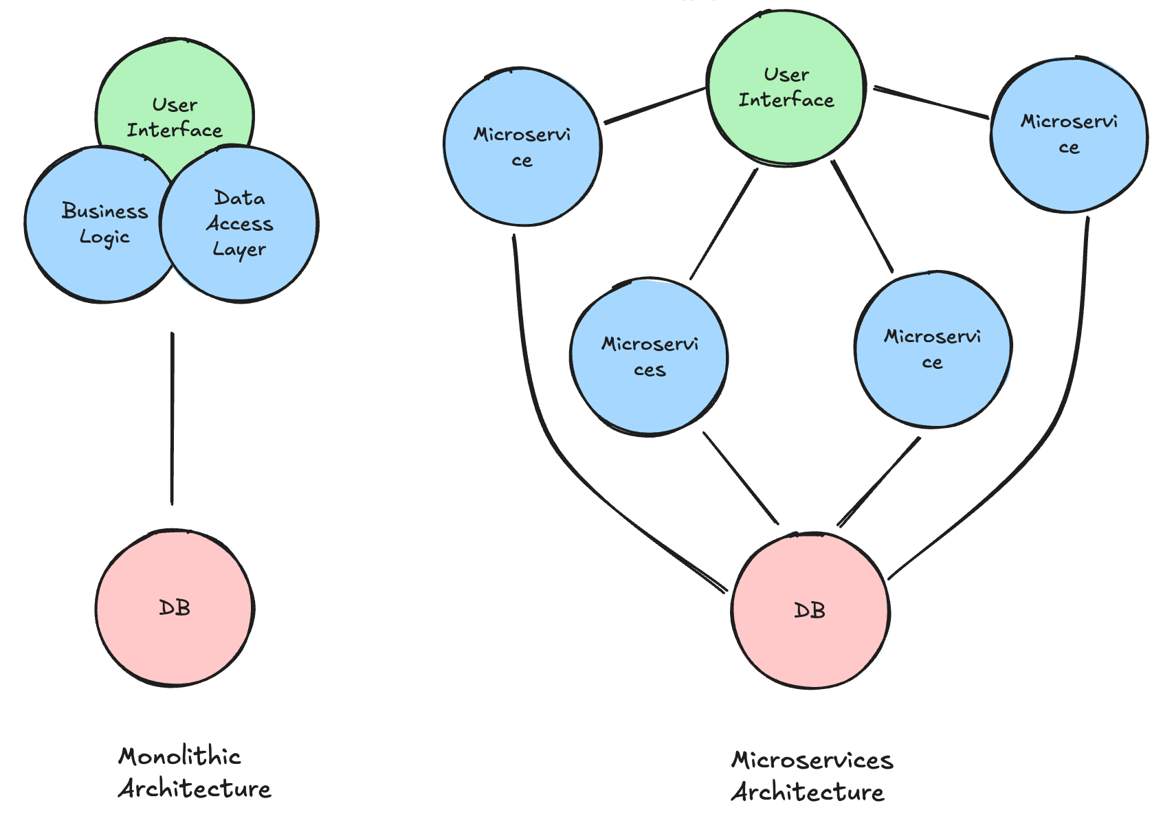
Microservices work the same way.
Instead of building one giant, monolithic application (where everything is interconnected and a single failure can bring down the entire system), microservices break your app into smaller, independent “services.” Each service handles a specific function, like:
User authentication
Payment processing
Search functionality
Notifications
These services communicate with each other but are developed, deployed, and scaled independently.
Why Microservices? Let’s Talk Monoliths First
Before microservices, there were monolithic architectures. Think of a monolith as a giant, all-in-one machine. Everything—your database, business logic, user interface—is bundled into a single codebase.
The Good:
Simple to develop: Everything is in one place.
Easy to deploy: One build, one deployment.
Fast performance: No network calls between services.
The Bad:
Scalability issues: Want to scale just the search feature? Too bad, you have to scale the entire app.
Team dependencies: Multiple teams working on the same codebase? Chaos ensues.
Single point of failure: One bug can crash the entire system.
The Ugly:
Tech lock-in: Stuck with the same programming language and framework forever.
Enter Microservices: The Modular Approach
Microservices solve these problems by breaking the monolith into smaller, self-contained units.
Let’s take Amazon as an example.
Amazon isn’t one giant app. It’s a collection of microservices:
Search Service: Handles product searches.
Cart Service: Manages your shopping cart.
Payment Service: Processes payments.
Recommendation Service: Suggests products you might like.
Each service is developed by a separate team, using the best tech stack for the job. The Search Service might use Python for its machine learning algorithms, while the Payment Service uses Java for its robustness.
The Benefits:
Independent scaling: Only scale the services that need it.
Faster development: Teams work in parallel without stepping on each other’s toes.
Resilience: If one service fails, the rest keep running.
Tech flexibility: Use the right tool for the job.
Challenges with Microservices
Microservices come with their own set of challenges:
Complexity: Managing multiple services, databases, and deployments can get messy.
Communication: Services need to talk to each other, often over a network. This introduces latency and potential failures.
Debugging: Tracing an issue across multiple services is like finding a needle in a haystack.
Infrastructure overhead: You’ll need tools for service discovery, load balancing, and monitoring.
Monoliths vs. Microservices: Who Wins?
It’s not a one-size-fits-all answer.
Monoliths are great for small teams and simple apps. They’re fast, easy to build, and require less overhead.
Microservices shine for large, complex systems with multiple teams. They offer flexibility, scalability, and resilience.
Fun fact: Google still uses a monolithic architecture for its search engine. Why? Because it works for them. On the other hand, Netflix relies heavily on microservices to handle its massive scale and ever-evolving features.
Atlassian Blog on differences between monolith and microservice : https://www.atlassian.com/microservices/microservices-architecture/microservices-vs-monolith
Now that you know what microservices are, here’s a question for you :
If you were building the next big social media app, would you go monolithic or microservices? Why?
Hit reply and let me know your thoughts!
Enjoyed this explanation? For more simple, useful insights on coding, system design, and tech trends, Subscribe To My Newsletter! 🚀
See you next Monday with more exciting content!
Scortier, Signing Off!
Bonus Section 🚀: Top Books to Master System Design
Designing Data-Intensive Applications by Martin Kleppmann
The System Design Primer by Donne Martin
System Design Interview Part 1 and 2 by Alex Xu
Distributed Systems: Principles and Paradigms by Andrew S. Tanenbaum




amazing insights!